Profile

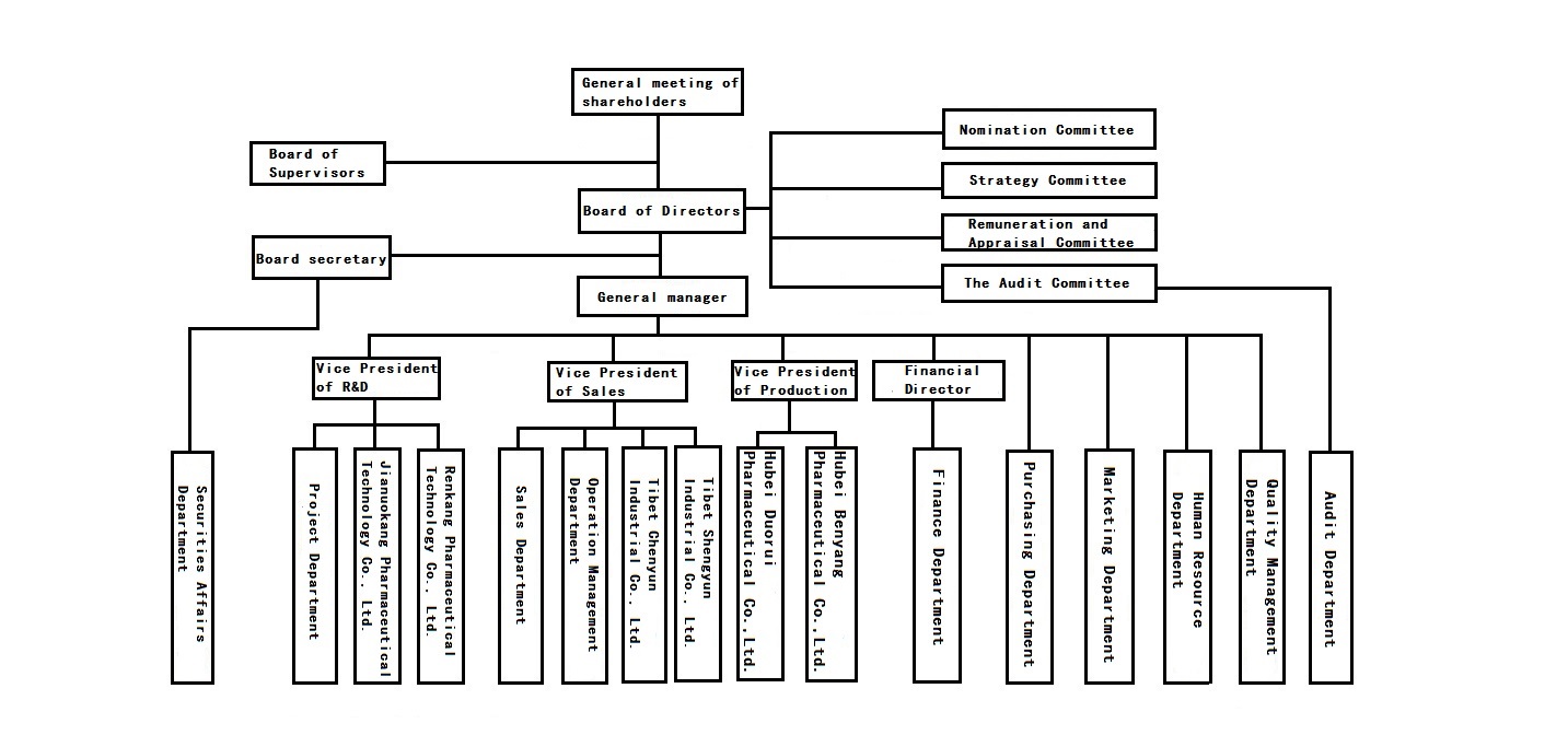
Group Organization Chart

 

Copyright © 2020 Tibet Duorui Pharmaceutical Co., Ltd. All rights reserved